For best experience please turn on javascript and use a modern browser!
You are using a browser that is no longer supported by Microsoft. Please upgrade your browser. The site may not present itself correctly if you continue browsing.
The Dutch Ministry of Climate Policy and Green Growth will incorporate the policy recommendation by the University of Amsterdam’s Climate Institute SEVEN into an Interdepartmental Administrative Consultation (IBO) on home insulation. The ministry had asked SEVEN to provide insight into the various factors that determine the behaviour of Dutch citizens within the context of complex systems.
Image: Shutterstock

SEVEN's recommendations concerned ways to spread energy consumption in the Netherlands more evenly throughout the day – thereby avoiding peak hours – and to insulate Dutch homes to the extent that the policy targets are achieved.

To be completely natural gas-free by 2050, the government has agreed with municipalities that 1.5 million homes and other buildings must be natural gas-free by 2030. However, despite extensive subsidy schemes and homeowners' considerable financial capacity, too few homes are being insulated to the required standard to achieve these policy targets. At the same time, the household peak electricity load must be reduced to ease grid congestion.

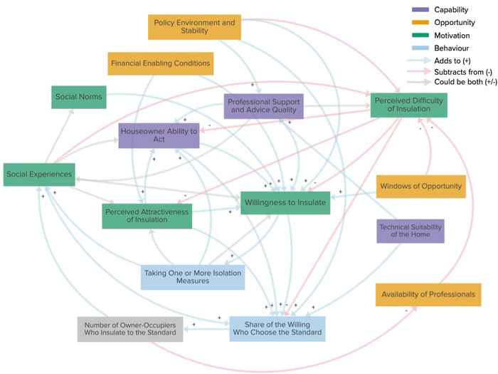
Participatory modelling to map complex systems

These two behaviours do not occur in a vacuum. Decisions about insulation and electricity consumption are shaped by a complex interplay of personal, social, and structural factors. The ministry asked SEVEN to provide insights into this complex interplay using their systems methodology.

System map for insulation. Copyright: SEVEN

SEVEN organised, for each policy question, three group model-building sessions, bringing together diverse stakeholders — from policy, science, civil society, and practice — to jointly map the causal structures underlying these problems.

By identifying key variables, feedback loops, reinforcing and balancing dynamics, and potential tipping points, group model building helps uncover where interventions can have the greatest systemic leverage. SEVEN summarised their insights in a report, which includes a system map of the two behaviours and a number of policy recommendations.

Policy recommendations with the greatest leverage

SEVEN analysed the feedback loops that can accelerate or block an increase in the target behaviour and used established systems thinking frameworks to derive a list of policy recommendations with the highest potential leverage. These are interventions that, rather than being isolated or one-off measures, affect the underlying structures that determine behaviour. Such interventions can simultaneously influence multiple parts of the system.

Below are some of the policy recommendations made. For a complete overview, detailed rationale, and link to existing scientific literature, read the report written by Fabian Dablander and Sezin Ekinci, with contributions from Jan-Willem Bolderdijk, John Grin, Frenk van Harreveld, André Nollkaemper, Vítor Vasconcelos and Ted Jan Post.

Insulating to the standard

  1. Ensure policy stability, predictability, and ease of understanding for insulation to the standard. Avoid frequent, unpredictable changes in insulation-related subsidies, standards, and regulations. Provide a clear, long-term roadmap toward the insulation standard so households, professionals, and financiers can plan and phase in necessary changes transparently and with sufficient notice. Additionally, aim to simplify the current regulatory system, which is perceived as overly complex.
  2.  Build a strong, independent advisory infrastructure for insulation. Invest in high-quality, independent, and locally accessible insulation advice services (e.g. one-stop shops, municipal or regional advisers) that help households understand what is feasible in their home, reduce practical and procedural barriers, and guide them from initial interest through to insulating to the standard.
  3. Expand and coordinate professional capacity for isolation to the standard. Increase the availability of qualified insulation professionals through expanded training and certification pathways, and improve retention, coordination, and matching between households and installers.
  4. Actively steer social experiences by minimising bad cases and reinforcing good ones. Strengthen quality standards, warranties, and complaints mechanisms to reduce negative insulation experiences, and invest in communication and peer-to-peer initiatives that make positive experiences visible, such as neighbourhood ambassadors, showcase homes, and clear before-and-after examples.

Follow-up research

Given the time and resources available, the Ministry and SEVEN agreed on delivering a qualitative system map. This already yielded several systemic insights. The policymakers SEVEN engaged with particularly valued the participatory element of the modelling approach, which helped create a shared understanding of the complex system underlying behaviour change.

For follow-up research, the authors recommend adding a quantitative dimension. By estimating the strength of the relationship between variables and the timescale on which they change, it becomes possible to quantitatively estimate the effects of (combinations of) interventions.

According to them, this would strengthen the policy relevance, as it would become clearer which interventions are most effective and where the most important “knobs” in the system are located.